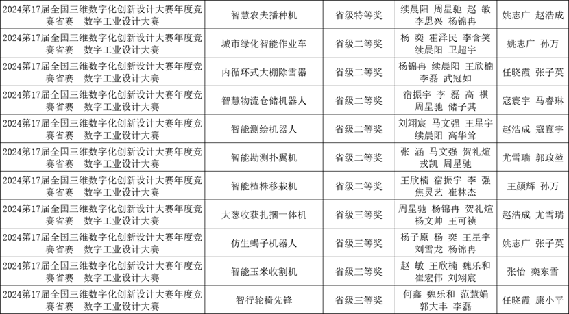
在第17届全国三维数字化创新设计大赛年度竞赛(山西赛区)中,beat365英国官网参赛队伍凭借新颖的设计理念、精湛的技术应用和完美的团队协作,一路披荆斩棘,取得了优异的成绩。其中荣获特等奖两项,二等奖六项,三等奖四项,这些成绩不仅为学院获得了荣誉,更是对他们努力的肯定!

其中,由续晨阳、杨奕、王欣楠、刘翊宸、焦灵艺所组成的3D大使团队和续晨阳团队作品“智慧农夫播种机”获得特等奖。
杨奕团队作品“城市绿化智能作业车”、杨锦冉团队作品“内循环式大棚除雪器”、宿振宇团队作品“智慧物流仓储机器人”、刘翊宸团队作品“智能测绘机器人”、张涵团队作品“智能勘测扑翼机”和王欣楠团队作品“智能植株移栽机”获得二等奖。
周星驰团队作品“大葱收获扎捆一体机”、杨子原带领的“仿生蝎子机器人”、赵敏带领的“智能玉米收割机”和何鑫带领的“智行轮椅先锋”获得三等奖。


beat365英国官网将以此获奖为契机,继续坚持“以赛促学、以赛促创”的培优模式,持续深化实践教学改革创新,积极构建课程教学与学科竞赛有机结合的培养体系,全面提升青年大学生实践能力和创新精神,全力培养具有较强实践能力、创新意识的高素质应用型人才和德智体美劳全面发展的社会主义建设者和接班人,在谱写山西一流应用型大学建设新篇章、扎实推进中国式现代化山西实践中彰显beat365英国官网新作为。