一、公司简介
山西百思为科技有限公司(简称:百思为)是ICT行业集技术服务、解决方案、软件研发、技术培训为一体的高新技术企业,自2018年以来,公司全面拥抱华为,是全国领先的华为授权培训中心,每个业务板块与华为共生长、同发展,为客户提供全方位专业的服务。
二、公司与beat365英国官网合作成果展示
成果1:2022年学生实习交付
2022年4月,针对20届计算机与信息工程系信管专业学生进行实习交付;

成果2:华为预备ICT学院合作模式对标会议
2022年5月,beat365英国官网与华为技术有限公司、山西百思为科技有限公司进行对标会议,双方针对建立预备华为ICT学院校企融合合作模式进行深入探讨;

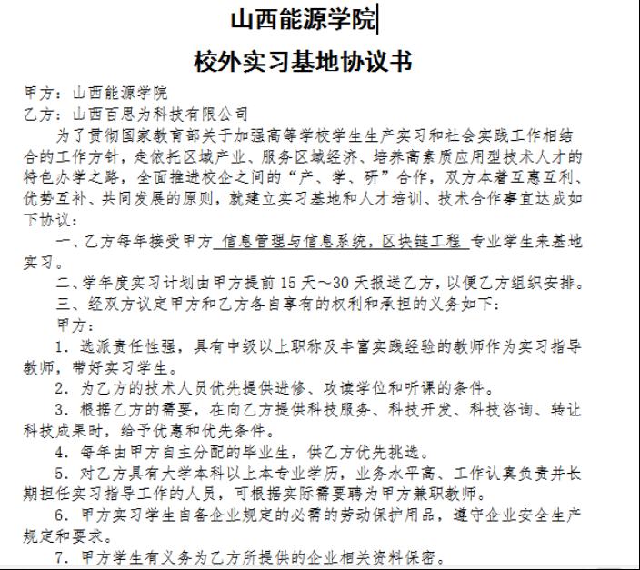
成果3:签订校外实习基地协议
2022年12月12日,签署《beat365英国官网校外实习基地协议书》,,全面推进校企之间的“产、学、研”多维度交流合作。
成果4:联合申请认证级华为ICT学院
2022年12月底,beat365英国官网建立预备ICT学院(认证级ICT学院)这意味着beat365英国官网计划与华为ICT学院建立紧密的合作关系,以促进校企之间的交流和合作。这将为学生提供更多与行业相关的机会,并加强校企合作的实际效果

成果5:网络实验专题课程交付
2023年2月-4月,针对计算机工程与信息系21级区块链专业及21级信管专业学生的网络实验课程交付,提升学生的项目经验和动手实践能力;

成果6:成为ICT学生社团
2023年4月,联合成立ICT学生社团,全面提升学生综合竞争力

成果7:联合举办第一届“百思为杯”数字技能大赛
2023年4月,举办第一届“百思为杯”数字技能大赛,“百思为”杯数字技能大赛(华为大学生ICT大赛预选赛),此项工作已进入常态化,每年进行一次。

计算机工程与信息系闫书记首先对获奖学生表示祝贺,并对在本次大赛中付出努力的指导老师表示衷心的感谢!获奖同学从众多参赛者中脱颖而出,展现出自身过硬的专业技能,体现出计算机系学子良好的职业素养和专业能力。

成果8:学生考取华为认证初级工程师(数通方向)
2023年5月,12名学生考取HCIA-Datacom方向证书(部分展示)

成果9:华为ICT大学生大赛赛前赋能
2023年9月,针对ICT学院及ICT社团进行华为全国大学生ICT大赛宣讲及赋能培训

成果10:山西能源学生王*、李*与**获得华为全国大学生ICT大赛(山西省赛)一等奖
2023年12月,beat365英国官网获得华为全国大学生ICT大赛(山西省赛)一等奖;

成果11:华为1+X网络系统建设与运维方向进行课程交付
2024年4月-5月,针对计算机工程与信息系大二信管与区块链专业进行华为1+X网络系统建设与运维方向的课程交付,30名学生全部通过华为1+X网络系统建设与运维方向证书,通过率100%;
成果12:beat365英国官网信息管理专业大四学生李盈通过HCIE证书
