办公室电话:0351-2167633
网站首页 > 要闻快读 > 正文 要闻快读

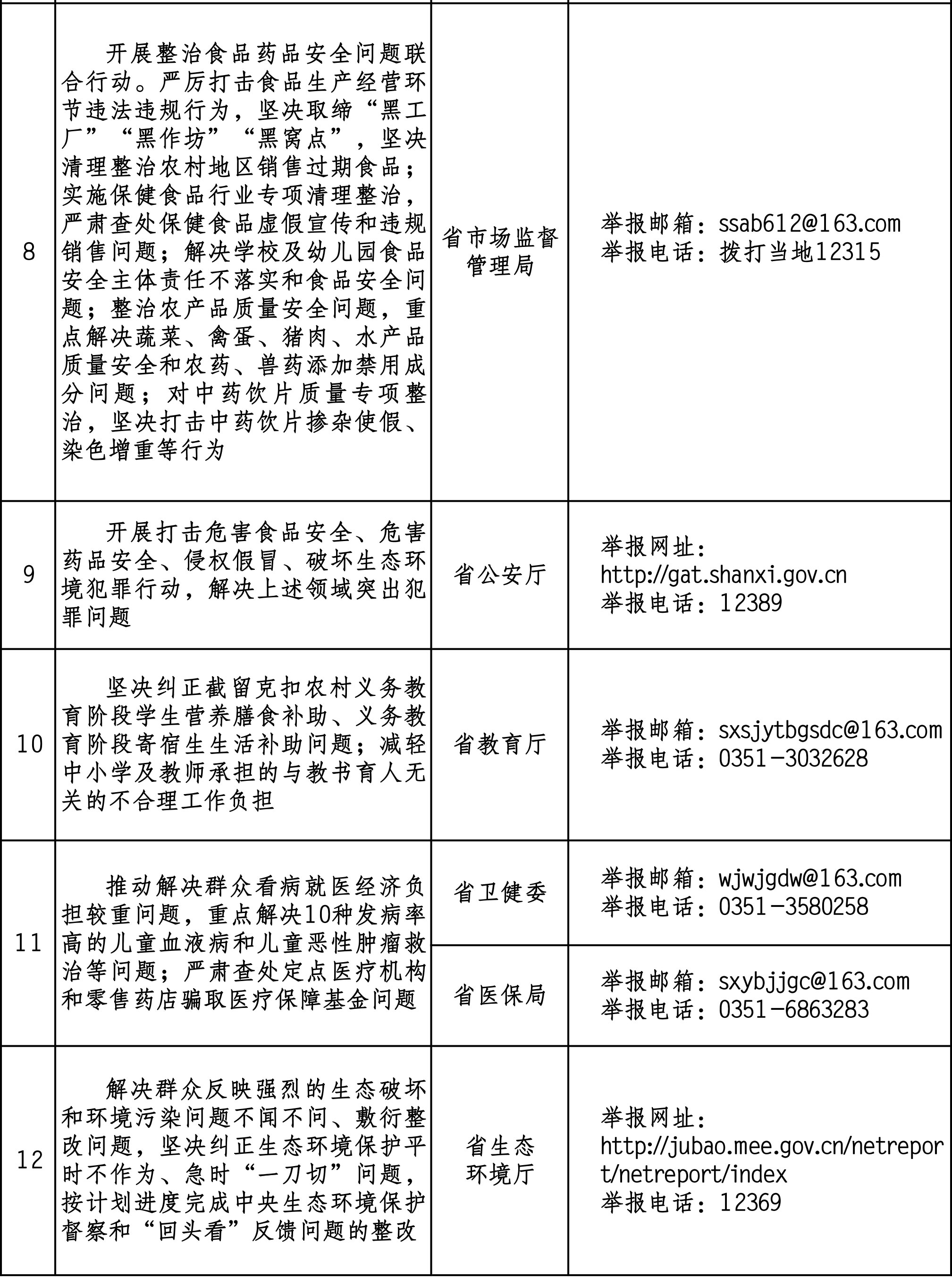
省纪委监委机关公布专项整治 漠视侵害群众利益问题监督举报方式

发布日期:2019/09/20 14:50:06来源: 浏览次数:

根据中央关于在“不忘初心、牢记使命”主题教育中开展专项整治的要求,按照省委部署,结合我省实际,由省纪委牵头,会同16个省直单位对4类23项漠视侵害群众利益突出问题开展专项整治。为方便群众参与监督和反映问题,现将专项整治受理群众举报和反映问题方式公布如下。