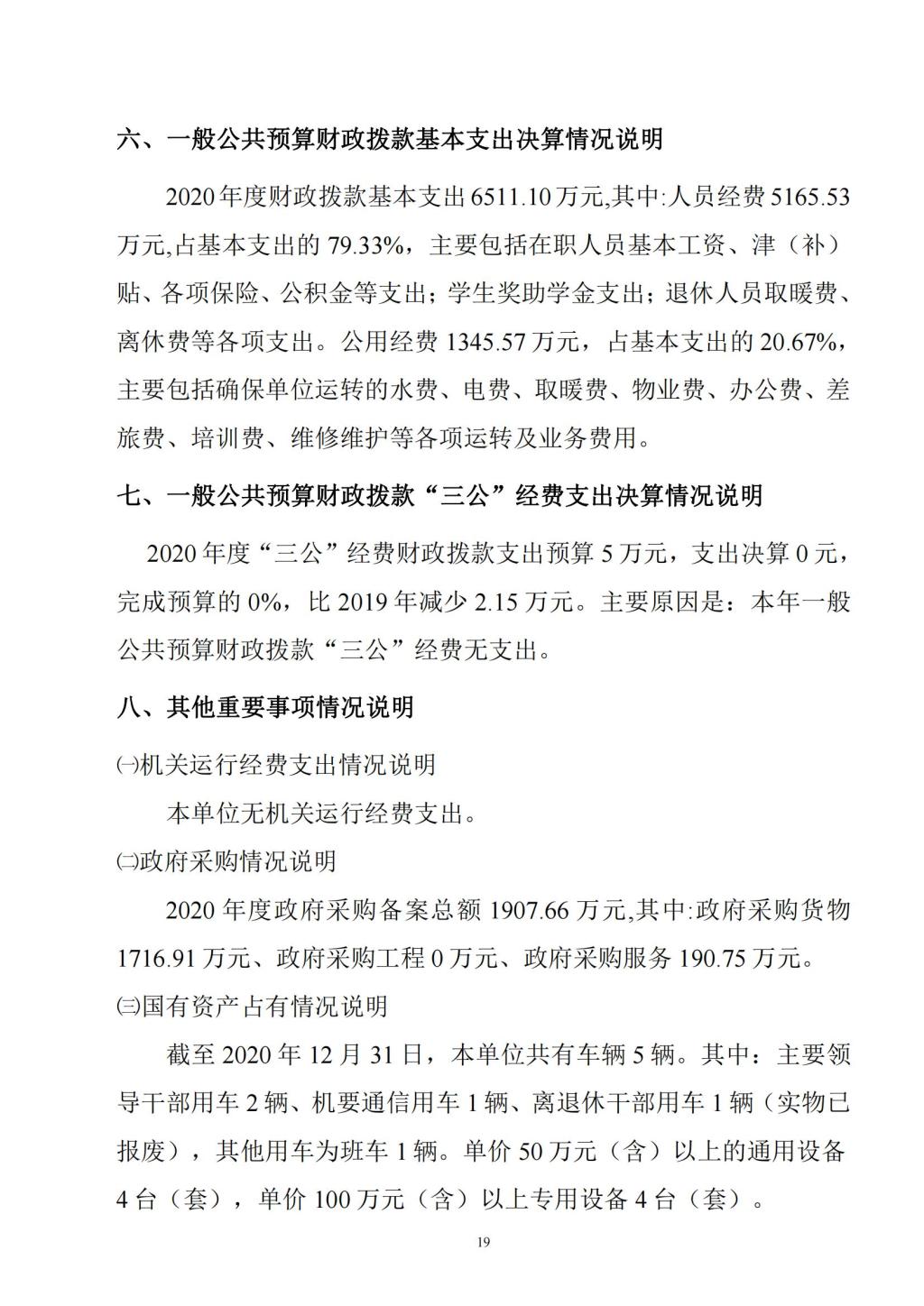
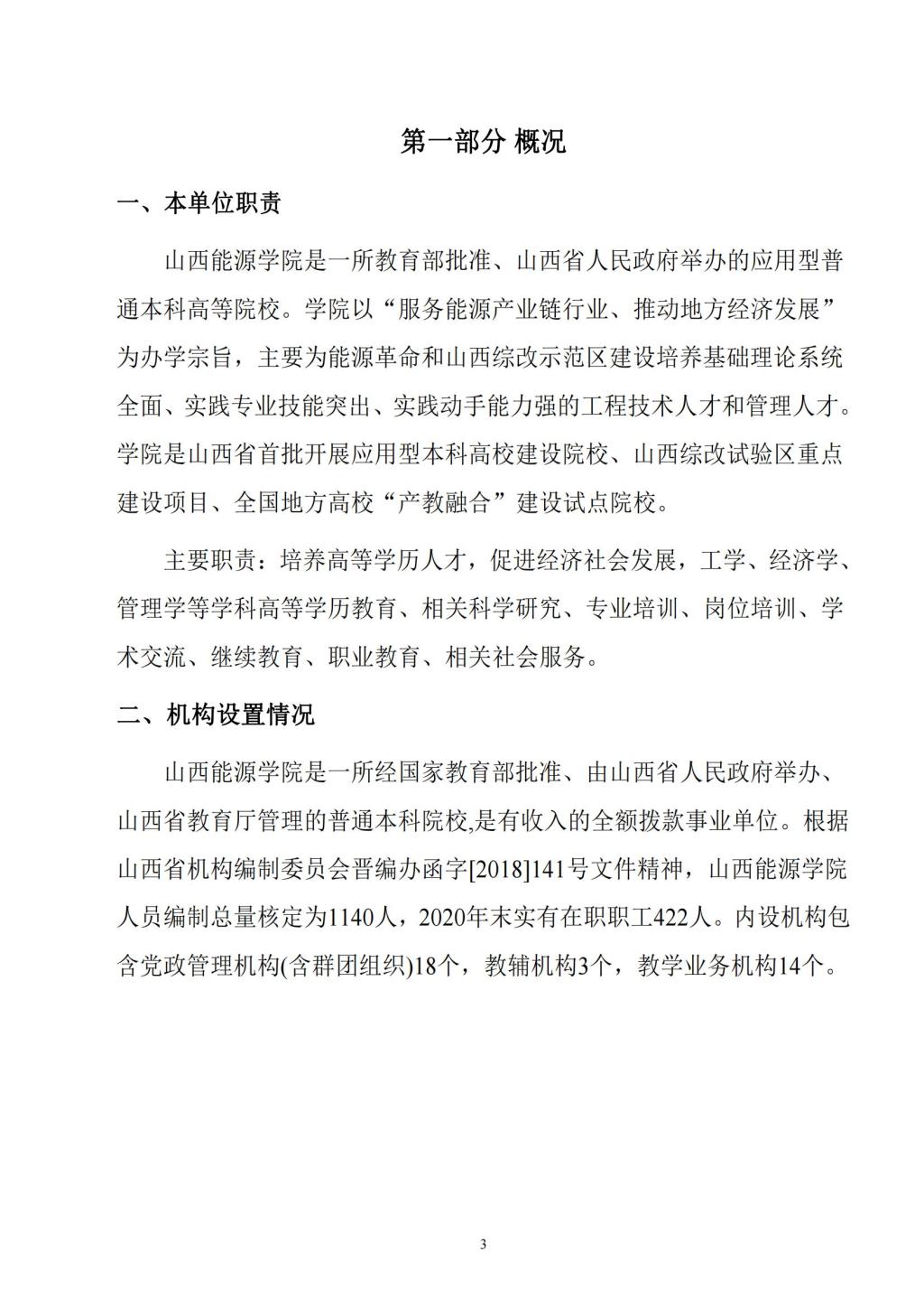
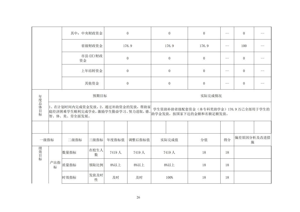
通知公告

SHANXI INSTITUTE OF ENERGY

新闻动态

首页 >> 新闻动态 >> 通知公告 >> 正文

beat365英国官网2020年度部门决算公开

发布日期:2021-08-31   来源:计划财务部



Copyright ©  BEAT·365(英国)股份公司-官方网站 All Rights Reserved     

  晋ICP备16005600号    晋公网安备 14070202000028号

地址:山西省高校园区大学街63号  邮编:030600