第十八届“挑战杯”全国大学生课外学术科技作品竞赛
系赛评审结果公示
为全面贯彻落实习近平总书记关于创新发展战略和创新人才培养的重要讲话精神,更好地推动beat365学生课外学术科技创新活动的蓬勃发展,营造浓厚的科研学术氛围,进一步培育beat365学生的科学精神、创新意识和实践能力,引导和激励广大学生实事求是、刻苦钻研、勇于创新,我系组织学生参加第十八届“挑战杯”全国大学生课外学术科技作品竞赛。

在老师们的带领、指导和同学们的充分准备、积极参与下,本次系赛圆满完成。不仅展示了资环学子们的卓越风采,也有助于提高同学们的自主思考、语言表达和团队协作能力,更是为我系学子参加其他竞赛积累了宝贵的“财富”。

现将本次第十八届“挑战杯”全国大学生课外学术科技作品竞赛资源与环境工程系系赛结果公示如下:
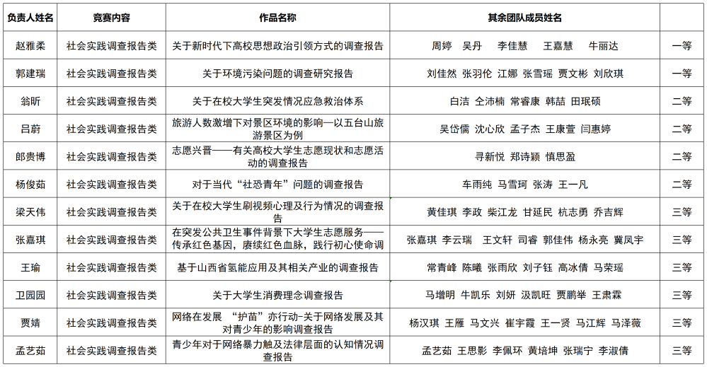
社会实践调查报告类

祝贺以上同学取得优异的成绩,也祝愿在系赛中获奖的参赛队伍在决赛中再创佳绩。希望各位资环学子在新的学期中,挑战青春,敢闯敢创!在未来的比赛中能够再创佳绩!
资源与环境工程系
2023年3月17日