第五届“清洁能源 节能减排”大学生科技作品大赛系赛评审结果公示
为贯彻落实《全国大学生节能减排社会实践与科技竞赛》《中国可再生能源学会大学生优秀科技作品大赛》等精神,充分体现“节能减排,主动作为;实践创新,交融育人”的精髓以及“点亮生命,绽放生命”的价值追求,培养更多优秀的科技创新型人才,更好地服务我省能源转型发展,我系组织学生积极参加第五届“清洁能源,节能减排”大学生科技作品大赛。
大赛开展前同学们信心满满、跃跃欲试。答辩过程中同学们全神贯注、对答如流都在为了最好的成绩全力以赴。


在老师们的认真指导和同学们的积极参与下,本次系赛圆满完成展示了我系学子的风采,提高了同学们的创新意识及团队配合能力,也为我系学子在未来参加其他学科竞赛积累了宝贵的经验。
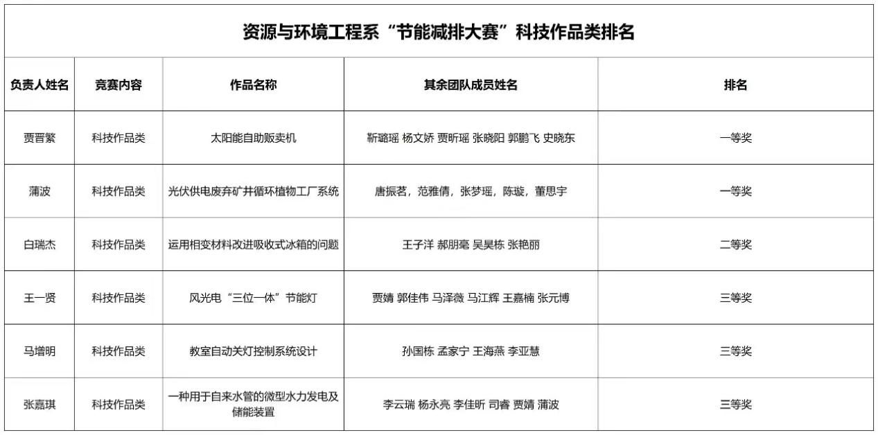
现将本次第五届“清洁能源,节能减排”大学生科技作品大赛资源与环境工程系系赛结果公示如下。

