大创中心

首页 » 科学研究 » 大创中心 » 正文

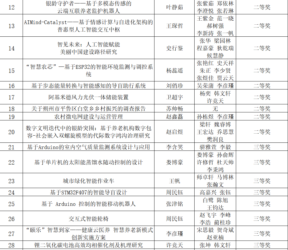
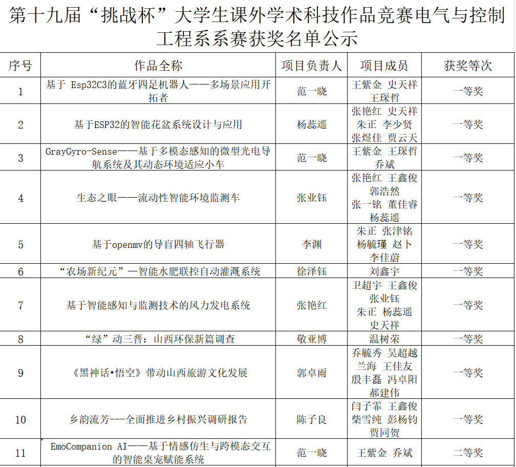
科创育人 | 第十九届“挑战杯”大学生课外学术科技作品竞赛电气与控制工程系系赛获奖名单公示

发布时间:2025-03-22 浏览量:

  为深入贯彻落实党的二十大和二十届三中全会精神,深入实施科教兴国战略、人才强国战略、创新驱动发展战略,进一步引导学生努力培养科学精神和科学态度,电气与控制工程系“挑战杯”大学生课外学术科技作品竞赛落下帷幕。评委小组综合社会价值、实践过程、创新意义、发展前景与团结协作这几个要素,对各个项目做出了公平公正的评分,现将竞赛结果公示如下: