大创中心

首页 » 科学研究 » 大创中心 » 正文

科创育人 | 电气与控制工程系第六届“清洁能源 节能减排”竞赛获奖名单公示

发布时间:2024-03-31 来源:电气与控制工程系团学办 浏览量:

为贯彻落实《全国大学生节能减排社会实践与科技竞赛》《中国可再生能源学会大学生优秀科技作品大赛》等精神,充分体现节能减排,主动作为;实践创新,交融育人”的精髓以及点亮生命,绽放生命”的价值追求,培养更多优秀的科技创新型人才,更好地服务我省能源转型发展,我系积极动员学生参与比赛。评委老师们秉持着公平公正的原则进行评选,现将比赛结果公示如下:

科技作品类结果如下


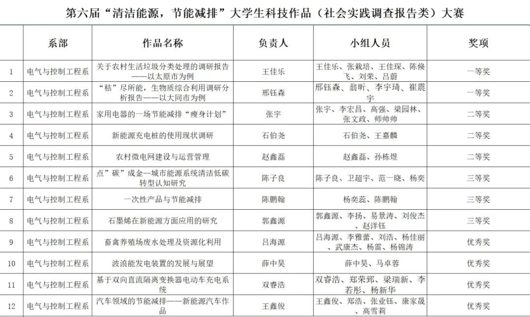
社会实践调查报告类结果如下