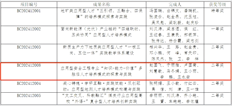
9月10日,中国煤炭教育协会下发了《关于公布2024年全国煤炭行业教学成果奖获奖项目的通知》(中煤教协【2024】18号)文件,安全工程系教师赵国飞、于丽雅、卢国菊、刘慧敏、马冬娟、王小丽、李鹏、王永安披荆斩棘,表现卓越,经过层层选拔荣获2024年全国煤炭行业教学成果二等奖。

答辩现场


公示文件
近年来,我系全面落实立德树人基本任务,致力于培养高素质的煤炭等行业安全管理专业人才。在教学过程中,教师团队积极开展教学改革与创新,将理论教学与实践教学紧密结合,注重学生实践能力和创新精神的培养。
此次获奖是对我系教育教学工作的充分肯定,安全工程系将以此为契机,进一步加强教学改革与创新,不断提高教学质量和人才培养水平,为推进高质量教育体系建设做出新的更大贡献。